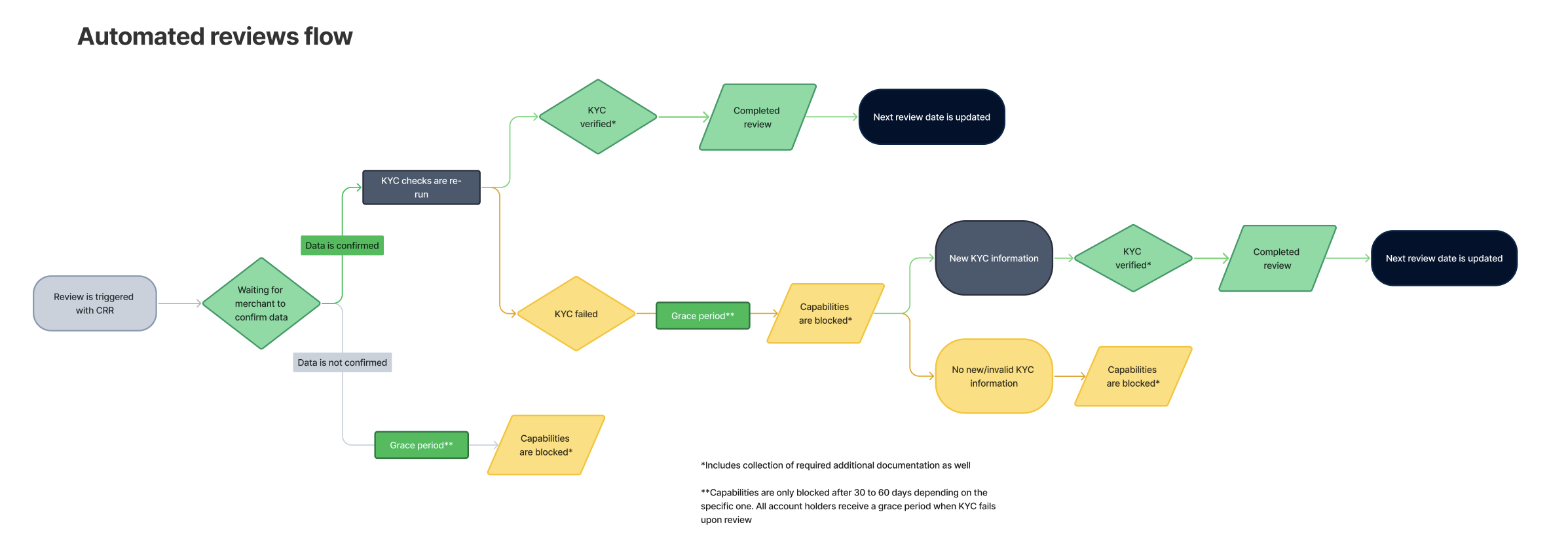
店子がレビュー対象になると、どうなりますか?

 

  1. レビューが必要な場合、balancePlatform.accountHolder.updated Webhook 通知が届きます。この方法で、顧客にレビュー対象であることを通知します。

  2. データの確認:顧客はデータをチェックし、最新かつ正確であることを確認する必要があります。

  1. データ送信:設定に応じて、店子はHosted Onboarding(HO)またはAPI接続を通じて更新を送信できます。

    1. 必要に応じて、追加情報をお願いすることがあります。

  2. データ検証:データが送信されると、Adyenがレビューし、確認します。同じWebhookを介して更新を受け取るよ。

  3. 猶予期間:情報が無効な場合、店子は猶予期間中に決済や機能を中断することなく変更を再送信できます(次のセクションを参照)。

  4. すべてが再検証されたら、レビューは完了です。

さらに詳細が必要ですか?定期レビューについては、Adyen Docsページを参照してください。