当子商户需要审核时,会是什么样子?

 

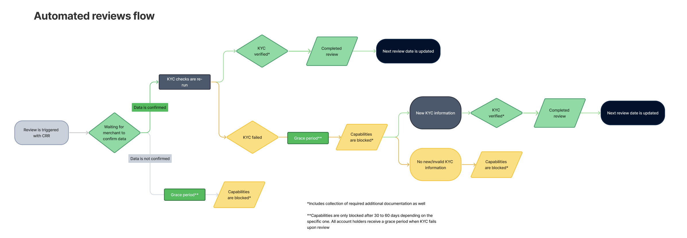
  1. 当需要进行审核时,您将收到一个 balancePlatform.accountHolder.updated Webhook 通知。这是我们通知客户他们需要接受审核的方式。

  2. 数据确认:您的客户应该核对他们的数据,并确认其是最新且准确的。

  1. 数据提交:根据您的设置,您的子商户可以通过托管上线 (HO) 或 API 集成提交更新。

    1. 如果需要,我们可能会要求提供额外信息

  2. 数据验证:数据提交后,Adyen 会审核并确认。您会通过相同的 webhook 收到更新。

  3. 宽限期:如果任何信息无效,子商户可以在宽限期内重新提交更改,而不会中断其付款/功能(详见下一节)。

  4. 一旦所有内容都重新核实,审核就完成了!

需要更多信息吗?请参阅有关定期审核的 Adyen 文档页面。