¿Cómo se ve cuando a un sub merchant le toca revisión.?

 

  1. Cuando se necesite una revisión, recibirás una notificación de webhook balancePlatform.accountHolder.updated. Así es como notificaremos al cliente que le toca revisión.

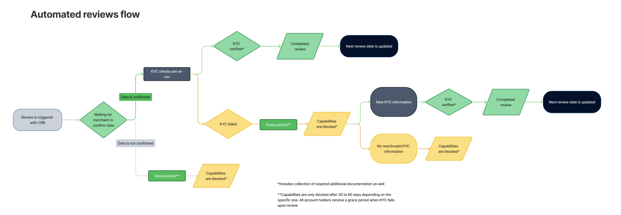
  2. Confirmación de datos: tu cliente debe verificar sus datos y confirmar que están actualizados y son correctos.

  1. Envío de datos: dependiendo de la configuración, tu sub merchant puede enviar actualizaciones a través de Hosted Onboarding (HO) o la integración de la API.

    1. Podemos solicitar información adicional, si es necesario.

  2. Verificación de datos: una vez que envíes los datos, Adyen los revisa y confirma. Recibirás actualizaciones a través del mismo webhook.

  3. Período de gracia: si alguno de los datos no es válido, el sub merchant puede volver a enviar sus cambios sin interrumpir sus pagos o capacidades mientras el período de gracia esté activo (consulta la siguiente sección).

  4. Una vez que se haya vuelto a verificar todo, ¡la revisión estará completa!

¿Necesitas más detalles? Consulta la página de Adyen Docs sobre las revisiones periódicas.