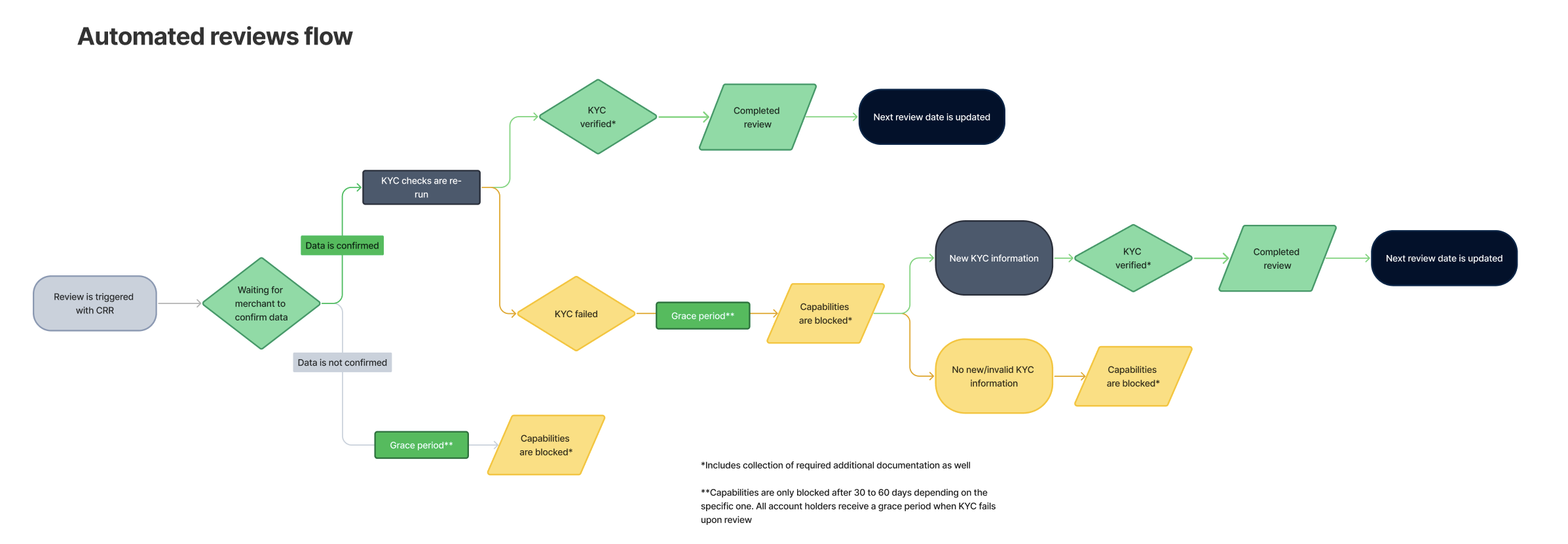
Como é quando um subestabelecimento está sob análise?

 

  1. Quando uma revisão for necessária, você receberá um aviso de webhook balancePlatform.accountHolder.updated. É assim que avisamos o cliente de que ele está sob análise.

  2. Confirmação dos dados: seu cliente deve conferir os dados e confirmar que estão atualizados e precisos.

  1. Envio de dados: dependendo da sua configuração, seu subestabelecimento pode enviar atualizações via Hosted Onboarding (HO) ou pela sua integração de API.

    1. Podemos solicitar outras informações, se necessário.

  2. Confirmação dos dados: depois que os dados são enviados, a Adyen revisa e confirma. Você receberá atualizações pelo mesmo webhook.

  3. Período de carência: se alguma informação estiver inválida, o subestabelecimento pode reenviar suas alterações sem interromper seus pagamentos/capacidades enquanto o período de carência estiver ativo (consulte a próxima seção).

  4. Assim que tudo for reavaliado, a revisão estará completa!

Precisa de mais detalhes? Consulte a página de Adyen Docs sobre revisões periódicas.