Come appare un sub-merchant quando è in fase di revisione?

 

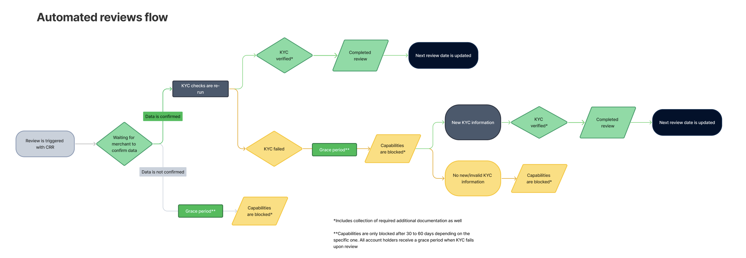
  1. Quando è necessaria una revisione, riceverai una notifica webhook balancePlatform.accountHolder.updated. In questo modo informeremo il cliente che è soggetto a revisione.

  2. Conferma dei dati: il cliente deve verificare i propri dati e confermare che siano aggiornati e accurati.

  1. Invio dati: a seconda della configurazione, il sub-Merchant può inviare aggiornamenti tramite Hosted Onboarding (HO) o l'integrazione API.

    1. Potremmo richiedere ulteriori informazioni, se necessario.

  2. Verifica dei dati: dopo l'invio dei dati, Adyen li controlla e li conferma. Riceverai aggiornamenti tramite lo stesso webhook.

  3. Periodo di tolleranza: se una delle informazioni non è valida, il sub-Merchant può inviare nuovamente le modifiche senza interrompere i pagamenti o le funzionalità finché il periodo di tolleranza è attivo (vedi la sezione successiva).

  4. Una volta che tutto è stato nuovamente verificato, la revisione è completa!

Ti servono maggiori dettagli? Consulta la pagina Documenti Adyen sulle revisioni periodiche.

Â